Research Article - (2023) Volume 1, Issue 1
Covid-19 Pandemic, Communicable Diseases and Consumption of Dietary and Herbal Supplements in Sub-Sahara African Setting-Nigeria
2Health, Environment and Development Foundation, Surulere, Lagos, Nigeria
3Afrihealth Optonet Association, Abuja, Nigeria
Received Date: Sep 01, 2023 / Accepted Date: Sep 22, 2023 / Published Date: Oct 06, 2023
Copyright: ©Ã??Ã?©2023 Bamgboye M Afolabi, et al. This is an open-access article distributed under the terms of the Creative Commons Attribution License, which permits unrestricted use, distribution, and reproduction in any medium, provided the original author and source are credited.
Citation: Holdbrooke, S. J., Afolabi, B. M., Kareem, K. O., Sanni, M. T., Oyeh, E. M. (2023). Covid-19 Pandemic, Communicable Diseases and Consumption of Dietary and Herbal Supplements in Sub-Sahara African Setting â?? Nigeria. COVID Res OA, 1(1), 15-28.
Abstract
Introduction: The Covid-19 pandemic brought about changes in the livelihood of most people around the globe, including variations in intake of dietary and herbal supplements (DHS) during the pandemic.
Objectives: To evaluate the dynamics of dietary and herbal supplements intake by persons already diagnosed with Tuberculosis (TB), Human Immuno-deficient Virus (HIV) and Hepatitis (Hep) during the pandemic in Nigeria.
Design: Cross-sectional questionnaire survey.
Setting: Within the geographical location and boundary of the country only.
Participants: Adolescents, and adults residing in Nigeria. Respondents with TB, HIV and Hepatitis (n = 243) from a larger study (n=645) were recruited from different geo-political zones and various ethnic groups.
Primary and Secondary Outcomes: Prevalence and determinants for the use of different DHS during Covid-19 pandemic in Nigeria, sources of information and reasons for use of these DHS.
Results: HIV was the most prevalent communicable disease (95%) in the study. Most of the respondents increased their intake of supplements during the pandemic. Female respondents with HIV were slightly more likely to increase their consumption of supplements more than their male counterparts (χ2=0.09, P-value=0.77, OR=1.12, 95% CI=0.52, 2.45). Vitamin C was the most-consumed supplement by respondents with HIV (64.5%) and TB (60%) but the least by respondents with Hep (14.3%). Calcium (30, 13%) and zinc (16, 7%) were taken only by respondents with HIV. Maintenance of good health was the main reason for increased consumption of DHS and health-care providers were the major source of information on the use of DHS during the pandemic.
Conclusions: HIV was most prevalent among the respondents. There was increased consumption of DHS and Vitamin C was the most consumed supplement during Covid-19 pandemic in Nigeria, The use of DHS by Nigerians with communicable diseases should be explored further to ascertain their usefulness or otherwise during illness or a future pandemic.
Keywords
Covid-19, Dietary and Herbal Supplements, Communicable Diseases, HIV, Hepatitis, Tuberculosis
Introduction
Novel coronavirus disease 2019 (Covid-19) is a recently discov- ered disease in the coronavirus family that is transmitted by drop- lets and poses an increased risk of transmission (Kamarli et al., 2021). First reported in Wuhan, China, in 2019, the Covid-19 pan- demic caused by Severe Acute Respiratory Syndrome Coronavirus 2 (SARS-CoV-2) has become a global public health crisis, causing widespread illness, death, and disruption to normal life. The ep- idemic began with animal-to-human transmission and the direct cause of death was generally attributed to subsequent severe atyp- ical pneumonia (Muscogiuri et al. 2020). The first confirmed case in Nigeria was reported on February 27, 2020 (Amzat et al., 2020). Since then, the country has seen a rapid spread of the virus, leading to a significant impact on public health and the economy. As of 2021, the virus had spread to every corner of the world and affect- ed millions of people (WHO, 2021; Chen et al., 2021). In addition to the effects of the disease itself, the pandemic has highlighted the importance of taking measures to prevent and control communica- ble diseases (Paakkari & Okan, 2020), such as maintaining good hygiene and seeking prompt medical care when symptoms arise.
The impact of Covid-19 has been observed in both urban and ru- ral areas in Nigeria. In response to the pandemic, the government and other health organizations took various measures, including the promotion of personal protective measures such as wearing masks and practicing social distancing, as well as the scaling up of testing and treatment capacity (Oginni et al., 2020). In addition to the Covid-19 pandemic, Nigeria has been facing a significant burden of communicable diseases, including tuberculosis, malar- ia, and human immunodeficiency virus (HIV)/acquired immuno- deficiency syndrome (AIDS) (Coker et al., 2021). These diseases continue to pose a significant threat to public health and contribute to the high burden of morbidity and mortality in the country (Mu- hammad et al., 2017). It is essential to understand the impact of the Covid-19 pandemic on the communicable disease spread and the patterns of dietary supplements, herbal supplements, and fruits consumed by Nigerians.
Because the immune system is influenced mainly by genetic fac- tors and among environmental factors, eating habits (Childs et al., 2019), many attempts have been made to find alternative options to prevent disease transmission or slow the progression of diseas- es, which has drastically increased the use of natural products (Al- yami et al., 2020), dietary supplements, and fruits (Kamarli et al., 2021) to increase immunity and decrease the probability of getting infected. Recently, the increased consumption of dietary supple- ments (DS) and herbal products has been observed in many devel- oped and developing countries (Mohsen et al., 2021; El Khoury et al., 2016; NPTMRH, 2005). Dietary supplements are non-drug products intended to supplement the diet with one or more of the following: Vitamins, Minerals, Herbs, and Amino Acids (Mohsen et al., 2021). Herbal products are defined as products that contain whole plants, part of plants, or other plant materials (leaves, roots, stems, etc.) as active ingredients intended for human therapeutic use, and generally produced in large quantities for retail purpos- es (WHO, 2001; Ozioma et al., 2019). DS, such as vitamins and minerals, are often marketed as a way to support general health and well-being, whereas fruits are considered rich in nutrients that can help maintain a strong immune system. Medical information about herbs (Alotiby et al., 2021) and dietary supplements (Adams et al., 2020), and how to protect against Covid-19, has been shared on social media without much evidence. Most people believe this information and start using recommended herbs and natural prod- ucts without any knowledge of side effects, assuming they protect against infection (Alotiby et al., 2021). Dietary supplements, such as zinc gluconate and ascorbic acid, are over-the-counter sup- plements taken by patients to treat viral illnesses; however, their role in reducing symptoms and improving recovery in patients diagnosed with SARS-CoV-2 infection is unclear (Thomas et al., 2021). While the consumption of dietary supplements, herbal sup- plements, and fruits has become increasingly popular (Hamulka et al., 2020), there is limited scientific evidence to support the claim that they can prevent or cure diseases, including Covid-19 (Adams et al., 2020). Despite this, the use of these products has contin- ued to grow, driven by the need for individuals to take steps to protect themselves and their families from infections. Shakoor et al argued that vitamins D, C, E, Zinc, selenium, and omega-3 fat- ty acids have a feasible role in the support of Covid-19 patients and that supplementation of higher dosages of vitamins D, C, and zinc may have a positive effect during Covid-19 infection (Sha- koor et al., 2021), however, robust evidence to support a role for vitamins and minerals in preventing infection with SARS-CoV-2 is not available (Louca et al., 2021; Cheng et al 2020). During this period, there is a growing tendency to develop individual solutions to health problems, so consumption of herbal medicines is likely to increase and may interact with medications used to treat some conditions, so use should be controlled (Ozdemir et al., 2013; Acar and Peckan, 2008; Ohnishi & Yokoyama, 2004;). Despite intensive efforts by international nutrition organizations and other health-related bodies to develop guidelines and advice related to the Covid-19 pandemic, the literature is still lacking (de Faria et al., 2021). This study aimed to investigate how the consumption of dietary supplements, herbal supplements, and fruits during the Covid-19 pandemic has affected the spread of common commu- nicable diseases in Nigeria. It assesses the extent to which these products are being consumed, the reasons for their consumption, and the perceived benefits and risks associated with their use. This study also explored the extent to which individuals seek advice from health professionals before consuming these products.
Materials and Method
This study took place from April to October 2021 in both Google Forms and hard-copy questionnaire.
Ethical Clearance The study protocol, the questionnaire and the consent form were reviewed and approved by the Research and Ethics Committee at the Nigerian Institute of Medical Research (NIMR) (IRB/20/039). Both in the hard copy and Google form of the questionnaire, study participants were assured of concealment of personal identity, con- fidentiality, and choice to decline at any point in the filling of the questionnaire before the survey started. On-line study responders had to accept to participate after agreeing to terms and conditions of the study before the questionnaire could be accessed electron- ically.
Study Design
This questionnaire-based cross-sectional study was designed and served to persons (Nigerians) aged 18 years and above to explore and describe their consumption pattern of dietary and herbal sup- plements (DHS) during the Covid-19 pandemic. Almost all the study subjects, males and females, from various ethnic groups were residents in the country when the survey was conducted, with varying levels of educational background, and employment status were able to read and understand English. Information col- lected from respondents included socio-demographic characteris- tics (age, sex, educational status, employment status, and marital status), health status, knowledge, attitude, and behavioral patterns on the use of DHS. The Nigerian Institute of Medical Research (NIMR), where this study was developed, conducted, and ana- lyzed is the sole medical research institute of the Federal Govern- ment. The Institute consists of the departments of Biochemistry and Nutrition (where the study was designed), Human Virology, Clinical Trials, Public Health, and Microbiology. Because of re- striction of movements due to lock-down policy by the govern- ment, a hard copy questionnaire survey was conducted in Lagos State. However, Google form questionnaire was sent to other parts of the country using the internet. Though a minimum of 500 re- sponses were expected, filled questionnaires were received from only 216 people. Reasons for non-response have been stated in our earlier paper which included (i) time limit of one week that was given (ii) the survey took place during the pandemic during which people were stressed because of lock-down, social distance and other restrictions (iii) many questionnaires were circulating online during the pandemic and (iv) response fatigue on the part of the study subjects. This poor response rate from Google form prompted the administration of hard copies of the questionnaire in various communities in metropolitan Lagos, southwest Nigeria, a multi-ethnic city of about 20 million people. Five questionnaire administrators, trained in inter-personal communication, retrieved responses from the study subjects. These administrators conducted had received their Covid-19 vaccine, and observed all precautions such as wearing face mask, using hand sanitizers, and maintaining social distance when conducting face-to-face interviews. In addi- tion, all questionnaires and materials for writing were equally dis- infected appropriately before and after use. Each respondent who was not wearing a face mask or whose face mask was defective was provided with one to wear and had his or her hands sanitized as well. The very few respondents who could not read nor write had the questionnaire read to them. Participants’ unique identifier, as well as the intention of the survey, the process and the duration of time needed to finish each questionnaire were specified in the early part of each questionnaire.
Inclusion Exclusion Criteria
The only inclusion criteria to participate in the study were age of 18 years and above and residence within Nigeria as there were hardly any visitor from outside the country during the Covid-19 pandemic.
Definition
For the purpose of this study, dietary and/or herbal supplements were defined as any ingredient (except tobacco products) that are consumed as nutrients or micronutrients to prevent and treat Covid-19 infection.
Statistical Analysis of Data
Data was first extracted from Google Form as a Microsoft Excel Spreadsheet (Microsoft Corporation) and concatenated with data from hard copy questionnaire. The completed data in the Excel spreadsheet was then cleaned, coded, and exported into NCSS v2022 (Kaysville, Utah, USA) statistical software for Windows before it was analyzed, using appropriate commands. Descriptive statistical analyses concerning frequency and percentage distri- bution were performed for all demographic variables and the re- sults of these were specified as numbers (n) and percentages (%). Continuous variables were reported as mean (±standard deviation [SD]) for normally distributed variables. Pearson correlation (χ²) with Odd Ratio (OR) at 95% Confidence Interval (CI) were carried out to determine the relationship between categorical variables of interest. P-values <0.05 were considered statistically significant. Results were rendered as Tables, Graphs and Figures.

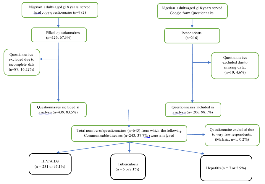
Figure 1: Flowchart of recruitment of study participants with communicable diseases
|
Variable |
Category |
Statistics |
Communicable disease entity (n=243) |
Fisher’s χ² |
P-value |
||
|
Tuberculosis |
HIV/AIDS |
Hepatitis |
|||||
|
Total (%) |
5 (2.1) |
231 (95.1) |
7 (2.9) |
||||
|
Age (yrs.) |
All |
Mean (±sd) |
46.8 (11.5) |
46.9 (10.8) |
40.7 (13.3) |
||
|
Median |
49.0 |
47.0 |
34.0 |
||||
|
F-test (P-value) |
1.67 (0.19) |
||||||
|
Age group (yrs.) |
<50 |
Frequency (%) |
3 (60.0) |
136 (58.9) |
6 (85.7) |
2.33* |
0.31 |
|
≥50 |
2 (40.0) |
95 (41.1) |
1 (14.3) |
||||
|
Gender |
Male |
3 (60.0) |
84 (36.4) |
3 (42.9) |
1.23 |
0.54 |
|
|
Female |
2 (20.0) |
147 (63.6) |
4 (57.1) |
||||
|
Marital status |
Single |
3 (60.0) |
32 (13.9) |
2 (28.6) |
6.37 |
0.04 |
|
|
Ever married |
2 (20.0) |
199 (86.1) |
5 (71.4) |
||||
|
Educational status |
Primary |
0 (0.0) |
17 (7.4) |
0 (0.0) |
2.86 |
0.58 |
|
|
Secondary |
2 (40.0) |
101 (43.7) |
2 (28.6) |
||||
|
Tertiary |
3 (60.0) |
113 (48.9) |
5 (71.4) |
||||
|
Occupation |
Employed |
2 (40.0) |
129 (55.8) |
4 (57.1) |
1.58 |
0.99 |
|
|
Unemployed |
3 (60.0) |
93 (40.3) |
3 (42.9) |
||||
|
Trader |
0 (0.0) |
7 (3.0) |
0 (0.0) |
||||
|
Retired |
0 (0.0) |
1 (0.4) |
0 (0.0) |
||||
|
Student |
0 (0.0) |
1 (0.4) |
0 (0.0) |
||||
|
Religion |
Christianity |
5 (100.0) |
214 (92.6) |
7 (100.0) |
1.79 |
0.41 |
|
|
Islam |
0 (0.0) |
17 (7.4) |
0 (0.0) |
||||
Table 1: Socio-demographic characteristics of respondents relative to disease entity
Results
This paper is part of a bigger study from which data of participants with communicable diseases (CDs) – Tuberculosis, HIV and Hep- atitis – have been extracted for analysis. The flow chart which il-lustrates participants’ recruitment into the study is shown in Figure1. Among the initial 644 respondents with completely filled ques- tionnaires, 243 had been clinically diagnosed with HIV (n=231, 94.7%), Tuberculosis (n=5, 2.1%) and Hepatitis (n=7, 2.9%). As illustrated in Table 1, there was no significant difference (F-sta- tistic=1.67, P-value=0.19) in means (±sd) of age (years) of all the respondents. Pooled analysis shows that, among the three com- municable diseases, the proportion of respondents with HIV was significantly higher (χ²=6.37, P-value=0.04) in those who were ever married than among those who were single. Almost all the re- spondents never smoked at all, approximately 80% never took al- coholic drinks, while 32%, 21% and 37% of those diagnosed with HIV were non-vegetarians, total vegetarians and both vegetarians and non-vegetarians respectively. Only those diagnosed with HIV (14%) engaged in formal exercise daily while 52% of them, 40% diagnosed with tuberculosis and 43% with hepatitis occasionally engaged in formal exercise. Interestingly, 85% of the respondents diagnosed with Hepatitis had less than 8 hours of sleep per day compared with 62% and 60% of those diagnosed with HIV or tu- berculosis (Figure 2).

Figure 2: Frequency Distribution of Dietary Pattern, Social Habits, and Daily Sleep Duration.
In all, 100%, 67% and just 14% of respondents diagnosed with TB, HIV, and Hepatitis believed that dietary supplements are nec- essary during infectious disease outbreak such as Covid-19, most- ly (100.0%) among female respondents with hepatitis than HIV (62%) or TB (40%). While only 16% of those with HIV believed that supplements can be used exclusively to treat Covid-19 infec- tion, 57% and 20% of hepatitis and TB patients respectively be- lieved such notion. However, just 55% of respondents with HIV, compared to 80% and 71% of respondents with TB or hepatitis asserted that supplements can be used in conjunction with other drugs to treat Covid-19. Pooled analysisindicates no significant difference in the sex or age group of resp ondents with each of the disease entities, regarding knowledge of dietary supplements. (Ta- ble 2).
|
|
Variable |
Category |
Dietary supplements are necessary during infectious disease outbreak such as Covid-19 |
Supplements can be used exclusively to treat Covid-19 |
Supplements can be used in conjunction with other drugs to treat Covid-19 |
||||||
|
Yes |
No |
Don’t know |
Yes |
No |
Don’t know |
Yes |
No |
Don’t know |
|||
|
Tuberculosis (n=5, 2.1%) |
All |
5 (100.0) |
0 (0.0) |
0 (0.0) |
1 (20.0) |
4 (80.0) |
0 (0.0) |
4 (80.0) |
0 (0.0) |
1 (20.0) |
|
|
Sex |
Male |
3 (60.0) |
0 (0.0) |
0 (0.0) |
0 (0.0) |
3 (75.0) |
0 (0.0) |
2 (50.0) |
0 (0.0) |
1 (100.0) |
|
|
Female |
2 (40.0) |
0 (0.0) |
0 (0.0) |
1 (100.0) |
1 (25.0) |
0 (0.0) |
2 (50.0) |
0 (0.0) |
0 (0.0) |
||
|
χ² (P-value) |
- |
1.88 (0.17) |
0.83 (0.36) |
||||||||
|
Age group (yrs.) |
<50 |
3 (60.0) |
0 (0.0) |
0 (0.0) |
1 (100.0) |
2 (50.0) |
0 (0.0) |
3 (75.0) |
0 (0.0) |
0 (0.0) |
|
|
≥50 |
2 (40.0) |
0 (0.0) |
0 (0.0) |
0 (0.0) |
2 (50.0) |
0 (0.0) |
1 (25.0) |
0 (0.0) |
1 (100.0) |
||
|
χ² (P-value) |
- |
0.83 (0.36) |
1.88 (0.17) |
||||||||
|
HIV/AIDS (n=231) |
All |
155 (67.1) |
14 (6.1) |
62 (26.8) |
37 (16.0) |
120 (52.0) |
74 (32.0) |
127 (55.0) |
30 (13.0) |
74 (32.0) |
|
|
Sex |
Male (n=84) |
59 (38.1) |
5 (35.7) |
20 (32.3) |
16 (43.2) |
42 (35.0) |
26 (35.1) |
54 (42.5) |
7 (23.3) |
23 (31.1) |
|
|
Female (n=147) |
96 (61.9) |
9 (64.3) |
42 (67.7) |
21 (56.8) |
78 (65.0) |
48 (64.9) |
73 (57.5) |
23 (76.7) |
51 (68.9) |
||
|
χ² (P-value) |
0.65 (0.72) |
0.90 (0.64) |
5.17 (0.08) |
||||||||
|
Age group (yrs.) |
<50 |
90 (58.1) |
11 (78.6) |
35 (56.5) |
23 (62.2) |
70 (58.3) |
43 (58.1) |
74 (58.3) |
21 (70.0) |
41 (55.4) |
|
|
≥50 |
65 (41.9) |
3 (21.4) |
27 (43.5) |
14 (37.8) |
50 (41.7) |
31 (41.9) |
53 (41.7) |
9 (30.0) |
33 (44.6) |
||
|
χ² (P-value) |
2.44 (0.30) |
0.20 (0.91) |
1.92 (0.38) |
||||||||
|
Hepatitis (n=7) |
All |
1 (14.3) |
2 (28.6) |
4 (57.1) |
4 (57.1) |
1 (14.3) |
2 (28.6) |
5 (71.4) |
1 (14.3) |
1 (14.3) |
|
|
Sex |
Male |
0 (0.0) |
0 (0.0) |
3 (75.0) |
3 (75.0) |
0 (0.0) |
0 (0.0) |
3 (60.0) |
0 (0.0) |
0 (0.0) |
|
|
Female |
1 (100.0) |
2 (100.0) |
1 (25.0) |
1 (25.0) |
1 (100.0) |
2 (100.0) |
2 (40.0) |
1 (100.0) |
1 (100.0) |
||
|
χ² (P-value) |
3.94 (0.14) |
3.94 (0.14) |
2.10 (0.35) |
||||||||
|
Age group (yrs.) |
<50 |
1 (100.0) |
1 (50.0) |
4 (100.0) |
4 (100.0) |
1 (100.0) |
1 (50.0) |
5 (100.0) |
0 (0.0) |
1 (100.0) |
|
|
≥50 |
0 (0.0) |
1 (50.0) |
0 (0.0) |
0 (0.0) |
0 (0.0) |
1 (50.0) |
0 (0.0) |
1 (100.0) |
0 (0.0) |
||
|
χ² (P-value) |
2.92 (0.23) |
2.92 (0.23) |
7.00 (0.03) |
||||||||
Table 2: Knowledge of dietary supplements by persons with non-communicable diseases relative to sex and age group


Table 3: Consumption and frequency of dietary supplements use during Covid-19 pandemic in Nigeria relative to sex and age group.


Apple cider was the only fruit product consumed by HIV (All: n=14 or 6.1%; Male: n=4 or 4.8%; Female: n=10 or 6.8%; <50: n=9 or 6.6%; ≥50: n=5 or 5.3%) and Hepatitis (All: n=2 or 28.6%; Male: n=0 or 0.0%; Female: n=2 or 50.0%; <50: n=2 or 33.3%; ≥50: n=0 or 0.0%) but not Tuberculosis patients.
Figure 3: Types of Supplements Mentioned as Taken By Respondents Diagnosed with (A) Tuberculosis (B) HIV and (C) Hepatitis.
All the respondents with TB, about 88% of those with HIV and 85% of hepatitis patients consumed supplements more during Covid-19 pandemic in Nigeria. The proportion of those who consumed supplements more during the pandemic in Nigeria was higher among males (60%) than females with TB, but more among females (64%) than males with HIV but in equal propor- tion among males and females with hepatitis, with no significant difference in proportions. Females with HIV were slightly more likely to have consumed DS more than males during the Covid-19 pandemic in the country (χ²0.04, P-value=0.85, 95% OR=1.07, CI=0.48, 2.41). Interestingly, HIV patients aged ≥50 years were approximately 1.65 times more likely to consume supplements more during the Covid-19 pandemic than those aged <50 years (χ²=1.39, P-value=0.24, OR=1.65, 95% CI=0.71, 3.80). A high- er proportion (60%) of respondents with TB consumed DS daily, mostly males (67%) than females (33%) and more among those aged <50 years (67%) than those ≥50 years. Likewise, during the pandemic in the country, 44% of HIV patients consumed DS daily while about 35%, 13% 6% and 3% consumed DS occasionally, on alternative days, once a week and twice a week respectively. Incidentally, a higher proportion of female respondents with HIV (approximately 70%) took DS on daily basis more than males with HIV. The dietary and herbal supplements as well as fruits taken by respondents in each disease entity are as shown in Figure 3 (a-c). The commonest DS consumed by patients with TB were vitamin B complex (60.%), vitamin C (60%), Folic acid (40%) and Multi- vitamin (40%); by patients with HIV were vitamin C (65%), Mul- tivitamin (29%), Folic acid (26%), and vitamin B complex (25%); and by hepatitis patient were vitamin E (43%, Multivitamin (43%) and vitamin C (14.3%). Herbal supplements mostly consumed by patients with HIV were Ginger (30%), Garlic (20%) and Tumeric (17%), by patients with TB was Ginger (20%) and by patients with hepatitis were Ginger (14%) Tumeric (14%) and herbal tea (14%). No TB patient and a low proportion of HIV (6.1%) and hepati- tis (28.5%) patients consumed only Apple cider as fruit product. No other fruits were consumed by any of the respondents during the Covid-19 pandemic in the country. Respondents were then asked for the reasons why they took dietary and herbal supple- ments during the Covid-19 pandemic in Nigeria. The common- est response by those with TB (80%), HIV (72%) and Hepatitis (71%) was “to maintain good health”. Other reasons for taking DS during Covid-19 pandemic in the country were for adequate nutri- tion (TB=20%, HIV=12% and Hepatitis=14%), prevent ill health (TB=40%, HIV=14% and Hepatitis=29%) and hasten recovery from current illness (TB=20%, HIV=8% and Hepatitis=0%) (Fig- ure 4).
Figure 4: Reasons for the Consumption of DHS During Covid-19 Pandemic in Nigeria
Source of information of practices related to food and dietary supplements used to prevent/treat Covid-19. Figure 4.
Health workers were the dominant source of information on the use of supplements during Covid-19 pandemic in Nigeria as stated by all the respondents with TB (80%), HIV (66%) and least by patient with hepatitis (29%). Other sources of information, in low frequency among HIV patients were friends/relatives, neighbors (7%), Social Media (11%), Mass Media (5%), the Internet (7%), Books (10%) and teachers or religious leaders (2%). The use of the Internet was predominant (43%) among respondents with Hepatitis (Figure 5).
Figure 5: Source of Information of Practices Related to Food and Dietary Supplements used to Prevent Treat Covid-19
Discussion
Data on pattern of consumption of fruits, dietary and herbal supplements by those with communicable diseases during the Covid-19 pandemic in sub-Saharan Africa is rare. In this cohort of respondents with communicable diseases, HIV maintained the highest prevalence, followed by Hepatitis and TB. Both Covid-19, a viral disease and TB, a bacterial illness, are infectious diseases that predominantly assault and damage the lungs and both diseas- es present with analogous symptoms including fever, cough, and dyspnea but TB has a longer incubation period with a slower on- set of disease (WHO, 2023). People with HIV are suspected to be highly susceptible to severe outcome of Covid-19, especially those with comorbidity, lower CD4 count, or high HIV RNA load (Zhou et al, 2020). However, there was no apparent proof of higher risk of mortality or developing severe Covid-19 among PLWH, though a potential greater risk of hospitalization was reported in a meta-analysis (Danwang et al, 2022). During the Covid-19 pan- demic, interferences in HIV health-service delivery were reported in many countries (WHO, 2020) which probably accounted for the elevated morbidity and mortality among People Living With HIV (PLWH) infected with Covid-19 more than those infected with Covid-19 but without HIV infection [El-Sadr & Justman, 2020; Drain & Garrette, 2020). The exclusive focus of the glob- al health-care networks Covid-19 pandemic drew attention away from other extensively established and similarly dreadful diseases such as HIV/AIDS, resulting in mishandling of these other dis- eases (Demissie et al 2021). The cluster of two simultaneous epi- demics, Covid-19 and HIV, known as a syndemic (Singer 2010), probably interacted synergistically to produce a rise in disease bur- den (Jewell et al, 2020). One of the major findings in this paper is that all respondents with TB and about most of those with HIV agreed that dietary supplements are necessary during infectious diseases outbreaks such as Covid-19. Although Boyd et al (2021) claimed that the reported number of PLHIV initiating ART per month throughout February-September 2020, rose from 11,407 to 25,560, with the proportion found in the community increasing from 59 to 75%, these patients may have enhanced their ART with DHS. This is probably what Cena and Chieppa (2020) suggest- ed when they reported that it is advisable to include specific food in the diet as good sources of antioxidants, because a poor nutri- tional status forecasts mortality in acute viral infection and critical disease, particularly for elderly subjects (Moscatelli et al, 2021). Over half of the respondents with HIV and more than three-quar- ters of respondents with TB believed that supplements can be used in conjunction with other drugs to treat Covid-19. Although con- tradictory data exists, recent study suggests that supplementation with multiple micronutrients could be considered important both in the prevention and in the management of the Covid-19 infection (Moscatelli, 2021).
All respondents with TB and majority of those with HIV and Hepatitis consumed DHS more during than before the Covid-19 pandemic in Nigeria. Nutritional influence on the immune system has been well documented in the literature (Messina et al, 2020) and that diet regimen strongly influences the immune system re- sponses has been well documented (Childs et al, 2019). During the Covid-19 pandemic, those with communicable diseases probably felt a need to boost their immune system, despite the medications for their illnesses. The commonest dietary supplement taken by majority of the respondents with HIV and TB but by only about 14% of those with Hepatitis was Vitamin C, far from the 64.6% reported in Saudi Arabia (Hafiz et al, 2023). A study reported that Vitamin C builds up within the neutrophils indicating that it has a function in preserving the natural activities of leukocytes (Li- ugan et al, 2019). Further, evidence shows that Vitamin C proba- bly plays a role in enhancing the function of innate immunity and enhancing cellular and humoral immune response (Abobaker et al, 2020), that intra-venous Vitamin C, in high dose, lowers the risk of development of cytokine storm during the late stage of Covid-19 infection (Boretti et al, 2020), has a powerful anti-oxidant effect and acts directly as a scavenger of oxygen-free radicals (Abobaker et al, 2020). Further, Vitamin C supports repair of other cellular an- tioxidants such as tetrahydrobiopterin and vitamin E (Colunga et al, 2019), strengthens the antioxidant effect of polyphenols (Jacob, 1995) and preserves redox reliability of the cells (Wintergerst et al, 2006), a process that defends the pulmonary system against oxida- tive stress consequent upon infection and inflammation (Horowitz and Freeman, 2020). During the Covid-19 pandemic, Vitamin D was taken by no respondent with TB or Hepatitis and by less than 10% of respondents with HIV, compared to the 41% non-HIV re- spondents reported in a Saudi Arabia study (ALkharashi, 2021). One study claims very high rates of low Vitamin D (25(OH)D) in the general population as well as in HIV-infected cohorts and that in HIV-infected patients, low levels of Vitamin D are most likely as a result of “traditional risk factors and HIV- and antiretroviral therapy-specific contributors” (Lake and Adams, 2011), putting them at greater risk of acute viral respiratory infections (Monlezun et al, 2015). Zinc, Calcium, and Iron were mineral supplements consumed by less than 20% of respondents with HIV but by no respondent with TB or Hepatitis. Probably HIV patients used Zinc, an essential element, because of its wide-ranging biological pro- cesses as a cofactor, signaling molecule, and a structural element (Mrityunjaya et al, 2020), because of its inflammatory regulation activity as well as its antioxidant and antiviral functions (Read et al, 2019). An earlier study in rats shows that Zinc deficiency is linked to elevated oxidative stress, increased pro-inflammato- ry Tumor Necrosis Factor-α (TNF- α) and vascular cell adhesion molecule (VCAM)-1 expression (Biaggio et al, 2010). Selenium, an key nutritional element with a vital function in several physi- ological processes and on the immune system, was also not con- sumed by any respondent diagnosed with TB or Hepatitis but by less than 10% of respondents with HIV. Those respondents with HIV who consumed Selenium may be aware of its biological ef- fects such as promoting enhanced T cell proliferation, NK cell activity and intrinsic cell functions, and that it supports stronger vaccine response and vigorous immunity against pathogens (Av- ery and Hoffman, 2018). The consumption of herbal supplements such as Ginger, Garlic and Tumeric was more among those with HIV than among those with other communicable diseases. High proportion of the respondents reported that they took supplements more during the Covid-19 pandemic to maintain good health. Inci- dentally, only 14% of those with HIV said that they took more sup- plements during Covid-19 to prevent ill-health. This is probably because of the awareness of how dreadful HIV is, should it prog- ress to Acquired Immune Disease (AID). As expected, the major- ity of respondents with TB (80%) and with HIV (66%) received information on supplement use during Covid-19 pandemic from Health workers, similar to 63% reported by Mohsen et al (2021).
Study Limitations
This study has some potential limitations that need clarification. In the first instance, the study did not meet the expected number of respondents from Google Form which was sent to all the six geo-political zones of the country. This necessitated face-to-face interviews in Lagos City populated by all ethnic groups. Secondly, bias may have been introduced into the study by convenient sam- pling and those who filled the Google Form on-line may have mis- construed, misinterpreted the questions, and responded without elucidation. Vulnerable population may have been excluded. The interviewer-mediated survey may have presented latent social de- sirability and interviewer biases. Moreover, it is important to note that the study population consisted of a relatively high proportion of people with HIV and a fewer proportion of those with TB or Hepatitis. The study did not concern itself with whether respon- dents with HIV also have comorbidity with TB or with Hepatitis or whether those with TB were HIV-positive. Therefore, the rela- tively small sample size of respondents with TB and with Hepatitis and the cross-sectional survey design restricts causal associations between study variables. There are hardly any studies conducted in Nigeria or in Africa on the advantages and benefits of using dietary and herbal supplements for preventing or treating Covid-19 infec- tion, especially among those with communicable diseases, which weakened this current study to compare its findings with those of other African countries. Further studies, preferably multi-center and multidiscipline, and in different parts of continental Africa are needed to determine the exact predictive value of findings in this current study.
Conclusion
This study evaluated the proportion of Nigerians with Commu- nicable diseases, such as TB, HIV and Hepatitis, who took fruits, dietary and herbal supplements during the Covid-19 pandemic in Nigeria. HIV was the most prevalent communicable disease. Almost all respondents increased their consumption of one form of dietary supplements or another during the Covid-19 pandem- ic, more among male than female respondents with HIV, more among female than male respondents with TB and in equal pro- portion among those with Hepatitis. The most common dietary supplement consumed by respondents with HIV and by TB was Vitamin C. While less than 10% of those with HIV took Vitamin D and Vitamin E, no respondent with TB took Vitamin D or E, although Vitamin E was taken by about 43% of respondents with Hepatitis. Calcium, Iron, Zinc and Selenium were the minerals consumed only by those with HIV and not by any other communi- cable disease. Also, herbal supplements such as Ginseng, Moringa, Tumeric, Ginger Garlic and Herbal tea were consumed more by respondents with HIV. The main reason for increased consumption of DHS during Covid-19 pandemic among all respondents was to maintain good health. Health care providers were the principal source of information on the use of DHS among all respondents with communicable diseases during the Covid-19 pandemic in Ni- geria. Future interventional surveys should be conducted before, during and after a pandemic, target wider population on the Afri- can continent, compare data, and aim to provide more sufficient and precise proof for the use of dietary supplements to the public.
Declaration Of Competing Interest
The authors declare that they have no known competing financial interests or personal relationships that could have appeared to in- fluence the work reported in this paper.
Acknowledgments
The authors are appreciative of Nigerian Institute of Medical Re- search for providing the fund to carry out the study in Nigeria. In addition, the authors hereby express their sincere appreciation to study participants who painstakingly contributed their time and efforts for the successful completion of this survey.
Funding Source Declaration
This research was funded by the Nigerian Institute of Medical Re- search Grant No: NMG-CIF-38-0056
Data Availability
Underlying data.
This project contains the following underlying data: Covid_Sup- plement_Use.xlsx
Data are available under the terms of the Creative Commons Attri- bution 4.0 International license (CC-BY 4.0
DOI: 10.6084/m9.figshare.24030030 License: CC BY 4.0
References
- Abobaker, A., Alzwi, A., & Alraied, A. H. A. (2020). Over- view of the possible role of vitamin C in management of Covid-19. Pharmacological Reports, 72(6), 1517-1528.
- Acar Tek N., Pekcan G. (2008). Should Food Supplements Be Used? Ankara: Klasmat Printing. Ministry of Health Publica- tions, 727, p.32.
- Adams, K. K., Baker, W. L., & Sobieraj, D. M. (2020). covid19?> Myth Busters: dietary supplements and Covid-19. Annals of Pharmacotherapy, 54(8), 820-826.
- ALkharashi, N. A. (2021). The consumption of nutritional supplements and herbal products for the prevention and treat- ment of Covid-19 infection among the Saudi population in Riyadh. Clinical nutrition open science, 39, 11-20.
- Alotiby, A. A., & Al-Harbi, L. N. (2021). Prevalence of using herbs and natural products as a protective measure during the Covid-19 pandemic among the Saudi population: an online cross-sectional survey. Saudi Pharmaceutical Journal, 29(5), 410-417.
- Alyami, H. S., Orabi, M. A., Aldhabbah, F. M., Alturki, H. N.,Aburas, W. I., Alfayez, A. I., ... & Alsuhaibani, N. A. (2020). Knowledge about Covid-19 and beliefs about and use of herb- al products during the Covid-19 pandemic: A cross-sectional study in Saudi Arabia. Saudi Pharmaceutical Journal, 28(11), 1326-1332.
- Amzat, J., Aminu, K., Kolo, V. I., Akinyele, A. A., Ogundai- ro, J. A., & Danjibo, M. C. (2020). Coronavirus outbreak in Nigeria: Burden and socio-medical response during the first 100 days. International Journal of Infectious Diseases, 98, 218-224.
- Avery, J. C., & Hoffmann, P. R. (2018). Selenium, selenopro- teins, and immunity. Nutrients, 10(9), 1203.
- Biaggio, V. S., Pérez Chaca, M. V., Valdéz, S. R., Gómez, N. N., & Gimenez, M. S. (2010). Alteration in the expression of inflammatory parameters as a result of oxidative stress pro- duced by moderate zinc deficiency in rat lung. Experimental lung research, 36(1), 31-44.
- Boretti, A., & Banik, B. K. (2020). Intravenous vitamin C for reduction of cytokines storm in acute respiratory distress syn- drome. PharmaNutrition, 12, 100190.
- Boyd, A. T., Jahun, I., Dirlikov, E., Greby, S., Odafe, S., Ab- dulkadir, A., ... & Swaminathan, M. (2021). Expanding ac- cess to HIV services during the Covid-19 pandemic—Nigeria, 2020. AIDS Research and Therapy, 18, 1-8.
- Cena, H., & Chieppa, M. (2020). Coronavirus disease (Covid-19–SARS-CoV-2) and nutrition: is infection in Italy suggesting a connection?. Frontiers in immunology, 11, 944.
- Chen, Y. Y., & Assefa, Y. (2021). The heterogeneity of the Covid-19 pandemic and national responses: an explanatory mixed-methods study. BMC Public Health, 21(1), 835.
- Cheng, V. C. C., Wong, S. C., & Yuen, K. Y. (2020). Esti-mating coronavirus disease 2019 infection risk in health care workers. JAMA network open, 3(5), e209687-e209687.
- Childs, C. E., Calder, P. C., & Miles, E. A. (2019). Diet and immune function. Nutrients, 11(8), 1933.
- Coker, M., Folayan, M. O., Michelow, I. C., Oladokun, R. E., Torbunde, N., & Sam-Agudu, N. A. (2021). Things must not fall apart: the ripple effects of the Covid-19 pandemic on chil- dren in sub-Saharan Africa. Pediatric Research, 89(5), 1078- 1086.
- Colunga Biancatelli, R. M. L., Berrill, M., & Marik, P. E. (2020). The antiviral properties of vitamin C. Expert review of anti-infective therapy, 18(2), 99-101.
- Danwang, C., Noubiap, J. J., Robert, A., & Yombi, J. C. (2022). Outcomes of patients with HIV and Covid-19 co-in- fection: a systematic review and meta-analysis. AIDS research and therapy, 19(1), 1-12.
- Demissie, B., Okebukola, P., Holt, T., Sun, Y. S., Kimeu, M. (2020). Acting now to strengthen Africa's health systems. McKinsey & Company.
- Drain, P. K., & Garrett, N. (2020). SARS-CoV-2 pandemic expanding in sub-Saharan Africa: considerations for Covid-19 in people living with HIV. EClinicalMedicine, 22.
- El Khoury, G., Ramadan, W., & Zeeni, N. (2016). Herbal products and dietary supplements: a cross-sectional survey of use, attitudes, and knowledge among the Lebanese popula- tion. Journal of community health, 41, 566-573.
- El-Sadr WM, Justman J. Africa in the Path of Covid-19. N Engl J Med. 2020;383:e11.
- de Faria Coelho-Ravagnani, C, Corgosinho FC, Sanches FLFZ, Prado CMM, Laviano A, Mota JF. Dietary recommen- dations during the Covid-19 pandemic. Nutrition reviews, 2021;79(4), 382-393.
- Hafiz, N. M., El-Readi, M. Z., Esheba, G., Althubiti, M.,Ayoub, N., Alzahrani, A. R., ... & Eid, S. Y. (2023). The use ofthe nutritional supplements during the Covid-19 outbreak in Saudi Arabia: A cross-sectional study. Complementary Thera- pies in Medicine, 72, 102917.
- Hamulka, J., Jeruszka-Bielak, M., Górnicka, M., Drywien,M. E., & Zielinska-Pukos, M. A. (2020). Dietary supplements during Covid-19 outbreak. Results of google trends analysis supported by PLife Covid-19 online studies. Nutrients, 13(1), 54.
- Horowitz, R. I., & Freeman, P. R. (2020). Three novel preven- tion, diagnostic, and treatment options for Covid-19 urgently necessitating controlled randomized trials. Medical hypothe- ses, 143, 109851.
- Jacob, R. A. (1995). The integrated antioxidant system. Nutri- tion research, 15(5), 755-766.
- Jewell, B. L., Mudimu, E., Stover, J., Ten Brink, D., Phillips,A. N., Smith, J. A., ... & Kelly, S. L. (2020). Potential effects of disruption to HIV programmes in sub-Saharan Africa caused by Covid-19: results from multiple mathematical models. The lancet HIV, 7(9), e629-e640.
- Altun, H. K., Ermumcu, M. S. K., & Kurklu, N. S. (2021). Evaluation of dietary supplement, functional food and herb- al medicine use by dietitians during the Covid-19 pandemic. Public health nutrition, 24(5), 861-869.
- Lake, J. E., & Adams, J. S. (2011). Vitamin D in HIV-infectedpatients. Current Hiv/aids Reports, 8, 133-141.
- Liugan, M., & Carr, A. C. (2019). Vitamin C and neutrophil function: findings from randomized controlled trials. Nutri- ents, 11(9), 2102.
- Louca, P., Murray, B., Klaser, K., Graham, M. S., Mazidi, M., Leeming, E. R., ... & Menni, C. (2021). Modest effects of dietary supplements during the Covid-19 pandemic: insights from 445 850 users of the Covid-19 Symptom Study app. BMJ nutrition, prevention & health, 4(1), 149.
- Messina, G., Polito, R., Monda, V., Cipolloni, L., Di Nunno, N., Di Mizio, G., ... & Sessa, F. (2020). Functional role of dietary intervention to improve the outcome of Covid-19: a hypothesis of work. International journal of molecular scienc- es, 21(9), 3104.
- Mohsen, H., Yazbeck, N., Al-Jawaldeh, A., Bou Chahine, N., Hamieh, H., Mourad, Y., ... & Hoteit, M. (2021). Knowledge, attitudes, and practices related to dietary supplementation, before and during the Covid-19 pandemic: Findings from a cross-sectional survey in the Lebanese population. Interna- tional journal of environmental research and public health, 18(16), 8856.
- Monlezun, D. J., Bittner, E. A., Christopher, K. B., Camargo Jr, C. A., & Quraishi, S. A. (2015). Vitamin D status and acute respiratory infection: cross sectional results from the United States National Health and Nutrition Examination Survey, 2001–2006. Nutrients, 7(3), 1933-1944.
- Moscatelli, F., Sessa, F., Valenzano, A., Polito, R., Monda, V., Cibelli, G., ... & Messina, A. (2021). Covid-19: role of nutri- tion and supplementation. Nutrients, 13(3), 976.
- Mrityunjaya, M., Pavithra, V., Neelam, R., Janhavi, P., Hal- ami, P. M., & Ravindra, P. V. (2020). Immune-boosting, an-tioxidant and anti-inflammatory food supplements targetingpathogenesis of Covid-19. Frontiers in immunology, 11, 2337.
- Muscogiuri, G., Barrea, L., Savastano, S., & Colao, A. (2020). Nutritional recommendations for Covid-19 quarantine. Euro- pean journal of clinical nutrition, 74(6), 850-851.
- Muhammad, F., Abdulkareem, J. H., & Chowdhury, A. A. (2017). Major public health problems in Nigeria: a review. South East Asia Journal of Public Health, 7(1), 6-11.
- Younus, M. M., & Ibrahim, I. R. (2022). Pharmacovigilance for Herbal Medicines in Iraq. In Pharmacovigilance for Herb- al and Traditional Medicines: Advances, Challenges and In- ternational Perspectives (pp. 385-394). Cham: Springer Inter- national Publishing.
- Oginni, O. A., Amiola, A., Adelola, A., & Uchendu, U. (2020). A commentary on the Nigerian response to the Covid-19 pan- demic. Psychological Trauma: Theory, Research, Practice, and Policy, 12(5), 553.
- Ohnishi, N., & Yokoyama, T. (2004). Interactions between medicines and functional foods or dietary supplements. The Keio Journal of Medicine, 53(3), 137-150.
- Ozdemir, B., Sahin, I., Kapucu, H., Celbis, O., Karakoc, Y., Erdogan, S., & Onal, Y. (2013). How safe is the use of herbal weight-loss products sold over the Internet?. Human & exper- imental toxicology, 32(1), 101-106.
- Ozioma, E. O. J., & Chinwe, O. A. N. (2019). Herbal med- icines in African traditional medicine. Herbal medicine, 10, 191-214.
- Paakkari, L., & Okan, O. (2020). Covid-19: health literacy is an underestimated problem. The Lancet Public Health, 5(5), e249-e250.
- Read, S. A., Obeid, S., Ahlenstiel, C., & Ahlenstiel, G. (2019). The role of zinc in antiviral immunity. Advances in nutrition, 10(4), 696-710.
- Shakoor, H., Feehan, J., Al Dhaheri, A. S., Ali, H. I., Platat, C., Ismail, L. C., ... & Stojanovska, L. (2021). Immune-boosting role of vitamins D, C, E, zinc, selenium and omega-3 fatty acids: Could they help against Covid-19?. Maturitas, 143, 1-9.
- Singer, M. (2010). Pathogen-pathogen interaction: a syndem- ic model of complex biosocial processes in disease. Virulence, 1(1), 10-18.
- Thomas, S., Patel, D., Bittel, B., Wolski, K., Wang, Q., Ku- mar, A., ... & Desai, M. Y. (2021). Effect of high-dose zinc and ascorbic acid supplementation vs usual care on symptom length and reduction among ambulatory patients with SARS- CoV-2 infection: the COVID A to Z randomized clinical trial. JAMA network open, 4(2), e210369-e210369.
- World Health Organization. (2021). Covid-19 weekly epide- miological update, edition 45, 22 June 2021.
- World Health Organization. (2001). Legal status of traditional medicine and complementary.
- Simões, D., Stengaard, A. R., Combs, L., & Raben, D. (2020). Impact of the Covid-19 pandemic on testing services for HIV, viral hepatitis and sexually transmitted infections in the WHO European Region, March to August 2020. Eurosurveillance, 25(47), 2001943.
- WHO. (2023). Global Tuberculosis Programme.
- Wintergerst, E. S., Maggini, S., & Hornig, D. H. (2006). Im- mune-enhancing role of vitamin C and zinc and effect on clin- ical conditions. Annals of Nutrition and Metabolism, 50(2), 85-94.
- Zhou, F., Yu, T., Du, R., Fan, G., Liu, Y., Liu, Z., ... & Cao, B.(2020). Clinical course and risk factors for mortality of adult inpatients with Covid-19 in Wuhan, China: a retrospective co- hort study. The lancet, 395(10229), 1054-1062.

